SciELO - Scientific Electronic Library Online

 
vol.67 issue2Mechanical behaviour of semi-rigid connections coupling two concrete segmental liningsThe liquefaction potential of the upper quaternary sands of the Cape Flats, Western Cape, South Africa author indexsubject indexarticles search
Home Pagealphabetic serial listing  

Services on Demand

Journal

Article

Indicators

    Related links

    • On index processCited by Google
    • On index processSimilars in Google

    Share


    Journal of the South African Institution of Civil Engineering

    On-line version ISSN 2309-8775Print version ISSN 1021-2019

    J. S. Afr. Inst. Civ. Eng. vol.67 n.2 Midrand Jun. 2025

    https://doi.org/10.17159/2309-8775/2025/v67n2a2 

    TECHNICAL PAPER

     

    The strategic role of the enterprise portfolio management office in enabling the alignment and prioritisation of projects and programmes for organisational strategy execution

     

     

    H Matlala; H Nel; JHC Pretorius

    Correspondence

     

     


    ABSTRACT

    Organisations continue to face challenges in aligning and prioritising projects and programmes with strategic execution, and research shows that there is a need for organisations to develop a process that could assist them in achieving this. Using a survey study and literature, this study developed a conceptual model illustrating an ideal framework for aligning projects and programmes with organisational strategy execution. The model also proposes the optimal positioning of the enterprise portfolio management office (EPMO) within the organisational value chain to facilitate effective strategy execution and benefit management.

    Keywords: project management, strategic management, organisational change, enterprise portfolio management office (EPMO), benefits realisation management (BRM)


     

     

    INTRODUCTION

    Organisations implement projects to effect changes that add value, making projects essential for organisations' growth and sustainability. Both projects and programmes play an essential role in realising organisational goals or strategies. If well-managed, they can transform an organisation's performance, create market advantages, and enhance competitiveness and growth.

    However, in many organisations there is a noticeable disconnect between a strategy's vision and its implementation (Ackermann & Eden 2011; Ansari et al 2013; Aziz & Curlee 2017). As a result, organisations often end up wasting resources or not prioritising investments to deliver much-needed value to the business. A study conducted for the UK's government projects has revealed about US$4 billion in wasted efforts because of failed initiatives (Reynolds & Lewis 2017). Despite so much wastage, many organisations still have not developed structures that could assist them in ensuring that their efforts align with their visions.

    Although some research suggests that organisations with the most substantial focus on projects and programme prioritisation outperform their counterparts, Nieto-Rodriguez (2021) indicates that more organisations are struggling to close the gap between strategy formulation and implementation, even though they are utilising project management processes in delivering their projects. Organisations nowadays need to ensure that they prioritise the implementation of their formulated strategies so that they can stay competitive in global markets.

    The absence of or inadequacy of leadership in strategic management has led to strategy failures in organisations. Literature shows that strategic leadership in projects is vital for delivering organisational goals and, often, the role of strategic leadership is overlooked in many organisations.

    Questions such as, 'Who approves projects for execution in organisations?' and 'How strategically is that person or people aligned to the vision of the organisation?' are still ambiguously answered.

    While many scholars have researched the involvement of an EPMO in organisational strategy implementation (Aubry et al 2007; Aziz & Curlee 2017; Duggal 2018; Hyväri 2016), research has been inadequate in determining the optimal positioning of the EPMO within an organisation's management value chain. Aziz and Curlee (2017) suggest that the EPMO should ideally report directly to the highest level of management within its remit and assist in bridging the gap between the organisation's high-level strategic vision and its execution. This has, however, not been practised in many organisations, and leadership often does not have clear, set responsibilities and goals for such an office (Ansari et al 2013; Nel & Maphanga 2020).

    Using literature and empirical evidence from survey data, this study proposes a conceptual model to align projects and programmes with organisational strategy execution through project portfolio management (PPM) while also identifying the optimal positioning of the EPMO within the organisational value management framework.

     

    STRATEGIC MANAGEMENT PROCESS

    Strategy is developed, implemented and evaluated through a strategic management process. This process involves leveraging human capital to manage the development, implementation, and control of organisational strategy. As Parnell (2014) notes, strategic management extends beyond the concept of strategy itself - it requires organisational leaders to analyse the business environment before formulating a strategy, and to develop action plans for its implementation and ongoing control. These strategic management concepts and techniques have been successfully adopted by organisations worldwide.

    While many scholars agree on the primary purpose of strategic management (Acur & Englyst 2006; Nag et al 2007; Porter 1996), which is mainly to guide the organisation in achieving superior performance, such a process should be a managerial decision that is followed by an action process to help derive and sustain the long- and short-term performance of an organisation. Clegg et al (2017) argue that developing a sustainable and competitive advantage within an organisation's operating environment is beneficial for navigating unforeseen challenges and is vital for organisational wellbeing.

    At times referred to as business policy, strategic management should begin with environmental scanning (internal and external to the organisation) and progress to strategy formulation, strategy implementation, evaluation, and control (Jasper & Crossan 2012; Wheelen et al 2018). According to Wheelen et al (2018), strategic management emphasises the organisation's short- and long-term performance plans, and organisations that engage in strategic management generally stand a better chance of outperforming those that do not. A survey conducted in 50 corporations, located in various countries and industries, established that the three most highly rated benefits of strategic management are i) provision of strategic vision for the organisation, ii) promotion of work and resources prioritisation, and iii) clearly understanding the unprecedented market environment (Wheelen et al 2018).

    As depicted in Figure 1, the strategic management process can be summarised in four steps, starting with i) the analysis of the current situation, then ii) developing appropriate strategies, iii) implementing strategies, and finally iv) measuring and controlling strategies through the evaluation and modification of plans (Parnell, 2014; Wheelen et al 2018).

    Situational/environment scanning

    This refers to monitoring, evaluating, and disseminating information from within or outside the organisation. Parnell (2014) suggests that environmental analysis is critical in analysing the organisation's strengths and weaknesses. The environmental analysis also assists in considering the context of managerial ethics and corporate social responsibilities (Parnell 2014). This phase also identifies strategic factors from the external and internal environment that will assist in the analysis of strategic decisions within the organisation (Wheelen et al 2018).

    Strategy formulation

    This stage involves the processes of investigation, analysis, and decision making to help the organisation gain a competitive advantage. In this phase, organisational leaders identify and define competitive advantages and weaknesses that impact growth. This is the phase where the corporate mission is crafted while specifying achievable objectives and setting strategic guidelines (Wheelen et al 2018).

    Strategy implementation

    This is the phase in which the formulated strategies and policies are executed by developing projects, programmes, budgets, and implementation procedures to ensure that plans are realised. Wheelen et al (2018) highlight that strategy implementation is often undertaken by middle and lower-level managers and reviewed by the top management of the organisation.

    Strategy evaluation and control

    Deriving and implementing strategy alone is insufficient without effective measurement and control. Strategy evaluation and control is where corporate activities and performance results are monitored to compare actual performance with desired performance, while activating action plans to align any discrepancies between the two (Wheelen et al 2018). During this phase, the organisation's leadership uses the information gained from strategy implementation to derive and implement corrective actions to resolve any problems. Although this is the final phase in strategic management, Wheelen et al (2018) suggest that this phase can also highlight weaknesses in previously implemented strategic plans that might need attention, thus stimulating the entire strategic management process to begin again.

     

    PROJECT MANAGEMENT

    Project management is still often perceived merely as a scheduling tool for completing project tasks. Kerzner (2017) highlights that some high-level executive managers still overlook the other project management functions. While project management has some functional similarities with traditional management, its fundamental ideology is rooted in the necessity of management, which includes planning, organising, leading, and controlling to meet the set objective(s). However, Frame (2016) thinks that the concept of project management is very much linked to general management, which deals with the coordination of resources and people to effect change. In essence, project management deals with managing projects, which are temporary and unique by nature, while general management deals with managing operational work, which is repetitive and ongoing.

    Although differentiating project management from general management could prove difficult, Kerzner (2017) and Pinto (2019) suggest a common view among researchers that project management is simply an evolving phenomenon with non-definable and unclear characteristics. Lock (2014) expands the purpose of project management to that of planning, organising, and controlling all activities so that the project is completed as successfully as possible despite challenges and risks.

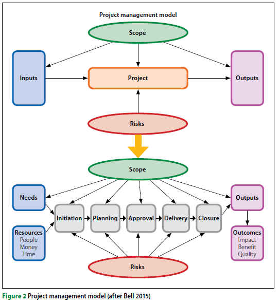
    A project management process is depicted in Figure 2. This process includes five key elements - scope, project, inputs, outputs, and risks - which Bell (2015) suggests help manage the overall project risk. Although similar to the traditional and integrative ways of managing project risk, which centre around the theme of balancing the iron triangle of time, cost, and output, Bell (2015) suggests that each phase of the project management process, as depicted in Figure 2, must identify risks and manage them such that the outcomes of the project possess impact, benefit, and quality.

     

     

    There has been increased interest in the application of project management processes to manage organisational resources. Steyn et al (2009) mention that the application of project management processes has become the fastest-growing form of managing resources globally. Utilising the project management approach for organised activities has catapulted its use to the management of strategic business activities that deliver long-, medium-, and short-term objectives. Steyn et al (2009) highlight the following factors contributing to the rapid growth and importance of project management science:

    Globalisation forces: Companies are forced to be as efficient as their counterparts across the world, and this leads to projects being executed to transform businesses for competitiveness.

    Product development: Unlike years ago, when products were made to last, modern products like computers and cell phones have short life cycles. This forces the development of new products at an increasing pace, which can be achieved through project management.

    Clientele complexity: Clients are becoming more demanding, and because of fierce competition, this gives them the power to demand more. Sound project management ensures client satisfaction.

     

    ALIGNMENT OF PROJECTS TO ORGANISATIONAL STRATEGY IMPLEMENTATION

    Aligning organisational strategic goals and the activities of project management is often challenging. Ansari et al (2013) argue that such a challenge could lead to losing market opportunities and wasting time, money, and other resources. Scholars have extensively researched the value of project management in strategy implementation (Ansari et al 2013; Eskerod et al 2017; Zerjav, 2021), which is fundamentally about delivering stakeholder value in the business through the application of project management best practices.

    While strategy is about organisation leaders setting priorities and allocating resources to implement planned strategies (Besanko et al 2013; Porter 1996), Ansari et al (2013) think that it is crucial for strategy to guide the direction of project management. Since projects exist to support organisational strategies, senior executives in organisations must be able to plan and prioritise strategic initiatives to deliver value for the business. Often, project managers are excluded from planning and prioritising projects for implementation (Larson & Gray 2013), resulting in many challenges, particularly concerning the functions of aligning planned work with the actions taking place on the ground or shop floor. In answering the question of why project managers need to understand strategy, Larson and Gray (2013) provide two main reasons, namely:

    Project managers need to make appropriate decisions and adjustments based on business or operational strategic decisions.

    Project managers must understand their organisation's strategy in order to effectively advocate for projects and demonstrate to senior management how projects on the portfolio list align with the organisation's mission. It is also vital for project managers to be able to explain the objectives, priorities, and criticality of the projects on their portfolio list.

    Failure to align and prioritise projects and programmes to an organisation's strategic plan could result in fruitless expenditure or the misuse of scarce organisational resources meant to drive organisational goals (Artto et al 2008). Fraser (2017) attributes the misalignment between projects, programmes, and strategic plans to organisations' difficulty in measuring the benefits derived from their investments. Similarly, Cabanis-Brewin and Pennypacker (2006) note that many projects, despite being successfully completed and meeting the traditional project management constraints of time, budget, and scope, are deemed failures because they ultimately fail to address the organisation's core challenges or meet its business needs. CabanisBrewin and Pennypacker (2006) suggest that organisations that tie their strategic planning to portfolio selection and project execution could avoid this mishap and implement their strategy successfully.

    The alignment of project management and strategy implementation will help businesses to focus on planning the delivery of projects that create value for stakeholders. In ensuring an effective alignment, Aziz and Curlee (2017) suggest forming a structured process that links a strategy and its implementation through PPM. PPM integrates projects with other business operations and thus ensures that organisational strategies and resources are harmonised with business governance through the EPMO structure.

    According to Aziz and Curlee (2017), PPM coordinates the collection of strategic processes and decisions that enable the organisation to effectively balance the changes in the business and avoid the concept usually referred to as "business as usual".

    While others view PPM as just another technique of project management, Levine (2005) suggests that it goes above and beyond project management and extends from the vision of organisational strategy through project management, to the realisation of benefits created by implemented projects and the organisation's successful competitive positioning.

    Projects should be selected and prioritised to deliver an organisational strategic plan. To achieve that, many organisations formulate a structured process that ensures cohesion between their strategic plan and the work that must be done to realise it. Such a process has proved to be effective through the PPM framework (Aziz & Curlee 2017; Cooper et al 2002; Mikkelsen & Marnewick 2020).

     

    VALUE OF EPMO IN THE MANAGEMENT VALUE CHAIN

    The chasm between the high-level strategic vision of an organisation and its implementation can be bridged through the services of the EPMO (Aubry et al 2007; Bredillet et al 2018; Unger et al 2012). Although the functions of this office are ambiguously defined at times, Axelos (2013) suggests that the core of what an EPMO should provide is a decision enabling and business support structure that deals with all the business changes within an organisation.

    The EPMO structure should support and guide decision making related to the definition and delivery of the project portfolio (Bredillet et al 2018). This is often accomplished by collecting and analysing essential data that informs decision making and asking questions that will ensure that the right things are achievable and completed, and if not, ensure that the necessary steps are taken to accelerate the decision-making cycle (Axelos 2013). The function of the EPMO includes evaluating and controlling project work to ensure that it merges with organisational strategic objectives by collecting and integrating data and information from strategic projects. The EPMO structure links the organisation's portfolios, programmes, projects, and corporate measurement systems (Aziz 2014).

    Also referred to as a corporate project management office, there is a common view among researchers that an organisation's EPMO must ideally report directly to the main board of directors or the highest layer of management within its remit, typically a divisional director (APM 2019; Unger et al 2012). Such an office or structure must advise senior management on the composition of the project portfolio, their strategic objective, their progress against plans, and decisions on any conflicting priorities, risks, and issues (Aziz 2014; Nieto-Rodriguez 2021).

    Aziz (2014) highlights the following three problems concerning how projects are being sanctioned within organisations:

    The goals that senior executive(s) or managers set are not measurably aligned with projects.

    Project portfolios and implemented projects are not formally tracked to determine whether they are meeting or have met their strategic goals.

    Organisations plan and implement many projects that were never approved by a senior executive.

    Dinsmore and Cabanis-Brewin (2011) suggest that such problems could be overcome by establishing an EPMO for proper governance processes.

     

    RESEARCH APPROACH

    The study adopted a mixed method approach for research data collection. Both qualitative and quantitative data was collected through a survey study to develop a theoretical model and make the study inference. In determining the amount of sampling needed for qualitative research, Creswell (2014) and Kumar (2014) suggest that conducting random sampling or selecting many participants and sites is unnecessary, as is typically found in quantitative research. The most important aspect of a quantitative sample is to ensure that it is unbiased and has easy access to potentially knowledgeable respondents (Kumar 2014; Taherdoost 2016).

    The research aimed to collect data from a sample of business executives to investigate the processes undertaken to implement organisational strategies. In this case, seven senior organisational leaders or managers (C-suite executives) were sampled for qualitative data collection. The participants were asked structured and open-ended questions meant to illicit their views and opinions on the subject matter. The questionnaires were also meant to test variability between literature and C-suite experience on the strategic delivery of goals in organisations. Such questions included:

    How important is strategic management within your organisation?

    Who is involved in the execution of strategies in the organisation?

    How does your organisation measure strategy execution?

    Were the projects implemented over the last ten years aligned with the organisational strategy?

    What types of challenges does your organisation face during the implementation of its strategies?

    These open-ended interviews provided an overview and offered an opportunity for further questioning for clarification. They also provided an opportunity to engage in a dialogue where the researcher and interviewees mutually agreed on the meaning of the questions and answers provided. Another reason an open-ended interview was chosen is its effectiveness in getting a grip on the interviewee's experience on the subject matter (Silverman 2017).

    Quantitative data was also collected from subject matter experts through a survey study. In this case, the survey study attracted 54 participants, mainly based in South Africa and involved in project-related work. Pesamaa et al (2021) suggest that, while the size of observation is critical in many instances, a large sample does not overcome a poor research design or a questionable theoretical model. In this case, a general rule was to consider the population sample that represents the proposed research questions, and ultimately, the most knowledgeable subject matter experts were sampled so that accurate inference could be drawn. Although most of the quantitative data was collected from subject matter experts within the borders of South Africa, some of the organisations that these experts practice at are multinationals, providing a wider input in terms of international knowledgebase.

    The quantitatively collected data also intended to answer the research questions while at the same time establishing the regularities and variabilities within the subject matter. This was pursued by first examining the factors contributing to the ongoing failure to deliver projects and programmes aligned with organisational goals. The study then focused on developing an ideal model for aligning projects and programmes through PPM, incorporating the role of value management and the strategic oversight provided by an EPMO structure. Quantitatively, the research intended to investigate and answer the following research questions:

    Do organisations use projects and/ or project management tools and techniques in delivering organisational strategy?

    Who is leading the process of project delivery in the organisation, and how are they strategically aligned to the vision of the organisation?

    Do organisations make use of the services of the EPMO?

    An inductive research approach was followed to develop a new theoretical proposition which aims to contribute to the knowledgebase, and the data collected for the study was analysed to develop a theory.

    Qualitative survey results

    The qualitative survey attracted seven organisation executives, mainly from organisations that have existed for more than 20 years. Based on the interview answers provided, the following inferences were made:

    Organisational strategy is essential for every leader of the organisation. It is the basis on which organisational goals are established.

    Organisational strategy is implemented at various levels of the organisation and by different people and departments. Often, the business leader is fully involved in all the phases of strategic management. Interestingly, some leaders think about delegating strategy implementation to a particular person and/or department who will manage the implementation and report to them.

    Many leaders quantify a strategy's success by measuring revenues received through its implementation, even though some leaders have designed scorecards and dashboards.

    Skilled human capacity is perceived to be a significant challenge among leaders in their strategy implementation. The lack of individuals with best-fit knowledge harms strategy implementation in many organisations.

    Quantitative data results

    Quantitative data was collected through the SurveyMonkey online platform. To validate the research design, Pesamaa et al (2021) emphasise the importance of ensuring that the source of quantitative data aligns with the unit and level of analysis, as well as the unit of observation. In this case, the unit of analysis refers to the population that the study is observing and analysing, while the level of analysis refers to the location, size, or scale of the research objective (Pesamaa et al 2021).

    Respondents' background and organisational maturity

    Many survey respondents were found to be experienced in project management-related fields, as seen in Figure 3. Drawing accurate inferences from the study required data from a knowledgeable population or from subject matter experts in order to align with the research principle (Pesamaa et al 2021) of ensuring that the sample is drawn from a population consistent with the research question(s).

     

     

    Furthermore, the number of years the respondents' organisations have been in operation, as shown in Figure 4, reflects the organisational maturity within the sampled population. Ewing and Napoli (2005) suggest that it is also essential to establish the environment in which the respondents reside to further determine the knowledge base of the respondents. As mature organisations are constantly investing in knowledge management for their employees, which often promotes the sharing, application, and creation of knowledge for the advancement of the organisation (Pee & Kankanhalli 2009), this could be related to the knowledge base that the respondents possess.

     

     

    Use of project management processes

    Survey data indicates that many organisations still do not use project management processes to execute projects linked to their organisational strategy, as seen in Figure 5. On one hand, literature suggests that, although many of the projects that were implemented using project management processes were still deemed unsuccessful (Shenhar et al 2001; Eskerod et al 2017), the congruity among researchers is that project management processes should guide the implementation of strategic initiatives, and this should be achieved by linking organisation strategy with projects to improve organisational performance (Artto et al 2008; Isikli et al 2018, Mir & Pinnington, 2014). A survey commissioned by the Project Management Institute (PMI), termed "PMI's 8th Global Project Management Survey," confirmed a 32% increase in the success rate of projects in organisations that are continuously investing in project management training.

     

     

    Project portfolio management (PPM)

    Figure 6 shows that while many organisations have established processes such as a project portfolio list, some have yet to recognise the need for one. Every organisation undertakes various initiatives to achieve its goals. Although there is limited consensus in the literature on the specific components and drivers of project success, it is widely acknowledged that success depends largely on the ability to integrate strategic plans with organisational efforts. In this context, a project portfolio list is essential in ensuring that strategic plans are merged with organisational efforts (Blichfeldt & Eskerod 2008). The lifespan of a project portfolio should extend well beyond the individual project life cycle, encompassing the identification of needs and opportunities, as well as the realisation of benefits after project completion (Chih & Zwikael 2015; Zwikael et al 2018).

     

     

    Project approval for implementation

    It is encouraging to see that organisations do approve their projects for execution through a committee or an executive member of the organisation, and data shown in Figure 7 suggests that organisational leaders are involved in the process of approving projects for implementation. Leadership involvement in strategic management processes is crucial (Winston & Patterson 2006), and Aziz and Curlee (2017) suggest that organisational change requires strong leadership. To lead change, Aziz and Curlee (2017) suggest that organisational leaders must be prepared to deal with significant and often overwhelming challenges brought about by the choices they make.

     

     

    EPMO's involvement in the management value chain of organisations

    Survey data shown in Figure 8 indicates that many organisations are not using the services provided by an EPMO. Literature suggests that the EPMO takes a leading role in providing vital information needed during business restructuring, and it also brings projects into harmony with strategies, resources, and the executive oversight of the enterprise while at the same time providing the structure and processes for project portfolio governance (Axelos 2013; Hobbs et al 2008; Monteiro et al 2016).

     

     

    Benefit measurement

    Many organisations do not have a dedicated person or department responsible for measuring the benefits created by implemented projects, as seen in Figure 9. The services of an EPMO can extend beyond the project life cycle to the measurement of benefits created through implemented projects (Chih & Zwikael 2015; Mikkelsen & Marnewick 2020).

     

     

    Project successes

    Surveyed data confirms that many organisations are not meeting their objectives through implemented projects, as seen in Figure 10. Data suggests that many organisations have not developed a process that could assist them in aligning and prioritising projects and programmes to implement their strategies. This noticeable disconnect between a strategy's vision and its implementation is resulting in a loss of value in implemented projects in many organisations (Shenhar et al 2001; Acur & Englyst 2006; Aziz & Curlee 2017).

     

     

    CONCEPTUAL MODEL

    A conceptual model is developed by merging the theoretical evidence provided in the research with the researchers' observations, as depicted in Figure 11. The model seeks to portray an ideal project alignment with organisational strategy through the PPM concept and the ideal location of the EPMO within an organisation's overall management value chain. In developing the model, the researchers took cognisance of the expanded role of the EPMO in benefits realisation management (BRM) and the critical role that the business owner, project manager's expertise, and executive management involvement could play in linking the strategy with projects, through the BRM approach (Aubry et al 2007; Bredillet et al 2018; Dupont & Eskerod 2016; Nieto-Rodriguez 2021).

    From literature and qualitative data, a need arose for a structure that would link the strategic mission of the organisation stemming from executive authorities to the work done on the floor. Executives in organisations have raised a desire to have someone who will manage project implementation and report back to them. This link between the implementation structure and the upper echelon of the organisation could also be used to measure benefits from implemented projects through an organisational scorecard to ensure seamless alignment of projects with organisational strategy.

    With that, the researchers suggest the following in the conceptual model:

    The introduction of a strategic planning, research, and sustainability structure within the organisation's top management structure to align strategy with the PPM. The introduction and alignment of a monitoring and evaluation framework within the structure is also recommended. Reviewing actual performance and progress against rolling organisational plans is essential, and the monitoring and evaluation framework could provide the functions necessary to monitor and evaluate projects and programmes over their life span (Markiewicz & Patrick 2016). Strategic leadership involvement in all phases of the strategic management process is critical (Parnell 2014). Therefore, the involvement of both the corporate suite executive and organisational board of directors in PPM is essential in ensuring that projects in the portfolio list are aligned and serve to advance the execution of the organisation's strategy (Axelos 2013; Aziz 2014). Executives and board members are involved in continuous reviews of strategies and project portfolios to maximise shareholder value. The conceptual framework of PPM is designed to empower both executing project managers and business leaders by identifying, quantifying, and funding projects that address the business strategy. Therefore, the bilateral link between the upper echelon structure and the execution structure of an organisation is critical for managing and controlling the organisation's resources demand, capacity, and capability to ensure that the business achieves its objectives (Dupont and Eskerod 2016).

    The involvement of project managers in all phases of the strategic management process is paramount to a successful strategy. Duggal (2018) and Grundy and Brown (2002) identify a key reason for the misalignment between projects and broader business strategy as top management's reluctance to share strategic initiatives out of concern for commercial sensitivity, particularly regarding the organisation's future direction. This political censoring of information provided to project managers often hinders their ability to see or understand essential details of an organisation's strategic direction (Grundy & Brown 2002).

    The literature highlights the importance of measurement as a feedback mechanism for control, playing a critical role in optimising strategy and ensuring the realisation of strategic intent (Chih and Zwikael 2015; Dupont and Eskerod 2016; Shavarini et al 2013). Monitoring and evaluation of projects, programmes, and other organisational initiatives is increasingly vital for assessing progress and outcomes at the initiative level. Furthermore, monitoring and evaluation supports effective management and informed decision making, enhancing accountability and guiding organisational learning for continuous programme improvement (Mikkelsen and Marnewick 2020; Markiewicz and Patrick 2016).

     

    CONCLUSION

    Through a survey study, the research was able to confirm the ongoing concerns from the literature that organisations have not developed a structured way of aligning their projects and programmes with their strategy execution. Although the selection and approval of projects for execution is largely done by executives or high-level structures within the organisation, there is a clear possibility that projects approved for execution are not taken from a project portfolio list and that the organisational list of projects for execution is not adequately managed by the organisation's upper echelon.

    Many organisations see the involvement of an EPMO in the strategic management process as unnecessary, and often, this department is given a lower level and very limited function in the management value chain. Although the literature suggests that EPMOs should be at the apex of organisational structures, managed by at least a C-suite executive, and become a conduit between high-level strategic planning and execution, they need to be well structured within the organisation.

    Benefits management is the process of ensuring that the value created by projects is realised. As this process could assist organisations in ensuring better alignment of their implemented projects with their business strategy execution, the involvement of organisational leadership in such a process will ensure alignment of benefits to strategy.

     

    REFERENCES

    Ackermann, F & Eden, C 2011. Making strategy: Mapping out strategic success. 2nd edn. London: SAGE.         [ Links ]

    Acur, N & Englyst, L 2006. Assessment of strategy formulation: how to ensure quality in process and outcome. International Journal of Operations & Production Management, 26(1): 69-91.         [ Links ]

    Ansari, R, Shakeri, E & Raddadi, A 2015. Framework for aligning project management with organizational strategies. Journal of Management in Engineering, 31(4), p 04014050.         [ Links ]

    APM 2019. APM Body of Knowledge. 7th edn. Buckinghamshire: APM.         [ Links ]

    Artto, K, Kujala, J, Dietrich, P & Martinsuo, M 2008. What is project strategy? International Journal of Project Management, 26(1) 4-12.         [ Links ]

    Aubry, M, Hobbs, B & Thuillier, D 2007. A new framework for understanding organisational project management through the PMO. International Journal of Project Management, 25(4): 328-336.         [ Links ]

    AXELOS 2013. Portfolio, Programme, and Project Offices (P3O). The Stationery Office.         [ Links ]

    Aziz, E E & Curlee, W 2017. How successful organisations implement change. Integrating organisational change management and project management to deliver strategic value. Project Management Institute.         [ Links ]

    Aziz, E E 2014. The PMO: your key to strategy execution and results delivery. Proceedings, PMI Global Congress 2014, Dubai, United Arab Emirates.         [ Links ]

    Bell, M 2015. A simple approach to structuring, running, and making projects successful. Available at: http://www.simpleimprovement.co.uk/Effective%20and%20Efficient%20Project%20Management.pdf[accessed on 5 April 2018].         [ Links ]

    Besanko, D, Dranove, D, Shanley, M & Schaefer, S 2013. Economics of Strategy. 6th edn. Singapore: John Wiley & Sons.         [ Links ]

    Blichfeldt, B S & Eskerod, P 2008. Project portfolio management - There's more to it than what management enacts. International Journal of Project Management, 26(4): 357-365.         [ Links ]

    Bredillet, C, Tywoniak, S & Tootoonchy, M 2018. Exploring the dynamics of project management office and portfolio management co-evolution: A routine lens. International Journal of Project Management, 36(1): 27-42.         [ Links ]

    Cabanis-Brewin, J & Pennypacker, J 2006. Best practices for aligning projects to corporate strategy. Proceedings, PMI Research Conference 2006 - North America, Seattle, WA. Newton Square, pp 1-8.         [ Links ]

    Chih, Y Y & Zwikael, O 2015. Project benefit management: A conceptual framework of target benefit formulation. International Journal of Project Management, 33(2): 352-362.         [ Links ]

    Clegg, S R, Schweitzer, J, Whittle, A & Pitelis, C 2017. Strategy: theory and Practice. 2nd edn. SAGE Publications.         [ Links ]

    Cooper, R G, Edgett, S J & Kleinschmidt, E J 2002. Optimizing the stage-gate process: What best-practice companies do-II. Research-Technology Management, 45(6): 43-49.         [ Links ]

    Creswell, J W 2014. Research design: qualitative, quantitative and mixed methods approaches. 4th edn. California: SAGE Publications.         [ Links ]

    Dinsmore, P C & Cabanis-Brewin, J 2011. The AMA Handbook of Project Management. New York: AMACOM.         [ Links ]

    Duggal, J 2018. The DNA of strategy execution: Next generation project management and PMO. John Wiley & Sons.         [ Links ]

    Dupont, D H & Eskerod, P 2016. Enhancing project benefit realization through integration of line managers as project benefit managers. International Journal of Project Management, 34(4): 779-788.         [ Links ]

    Eskerod, P, Ang, K & Andersen, E S 2018. Increasing project benefits by project opportunity exploitation. International Journal of Managing Projects in Business, 11(1): 35-52.         [ Links ]

    Ewing, M T & Napoli, J 2005. Developing and validating a multidimensional nonprofit brand orientation scale. Journal of Business Research, 58(6): 841-853.         [ Links ]

    Frame, J D 2016. Philosophy of project management: Lessons from the philosophy of science. Project Management Journal, 47(3): 35-47.         [ Links ]

    Fraser, I 2017. Benefits Management Enables and Sustains Business Performance. Pulse of the Profession 2017.         [ Links ]

    Grundy, T & Brown, L 2002. Strategic project management: creating organizational breakthroughs. London: Thomson Learning.         [ Links ]

    Hobbs, B, Aubry, M & Thuillier, D 2008. The project management office as an organisational innovation. International Journal of Project Management, 26(5): 547-555.         [ Links ]

    Hyvari, I 2016. Roles of top management and organizational project management in the effective company strategy implementation. Proceedings, 29th World Congress International Project Management Association (IPMA) 2015, Westin Playa Bonita, Panama, pp 108-115.         [ Links ]

    Isikli, E, Yanik, S, Cevican, E & Ustundag, A 2018. Project portfolio selection for the digital transformation era. In: Industry 4.0: Managing the digital transformation. Springer.         [ Links ]

    Jasper, M & Crossan, F 2012. What is strategic management? Journal of Nursing Management, 20(7): 838-846.         [ Links ]

    Kerzner, H 2017. Project management: A systems approach to planning, scheduling, and controlling. 12th edn. New Jersey: John Wiley & Sons.         [ Links ]

    Kumar, R 2014. Research methodology: a step-by-step guide for beginners. London: SAGE Publications.         [ Links ]

    Larson, E W & Gray, C F 2013. Project management: The managerial process. 3rd edn. New York: McGraw-Hill Education.         [ Links ]

    Levine, H A 2005. Project portfolio management: A practical guide to selecting projects, managing portfolios, and maximizing benefits. Jossey-Bass.         [ Links ]

    Lock, D 2014. The essentials of project management. 4th edn. Surrey: Gower Publishing Limited.         [ Links ]

    Maphanga, P & Nel H 2020. Identification of stakeholders in the project life cycle of a capital project for a state-owned enterprise in South Africa. Proceedings, International Conference on Industrial Engineering and Operations Management Dubai, UAE, pp 780-789.         [ Links ]

    Markiewicz, A & Patrick, I 2016. Developing monitoring and evaluation frameworks. California: SAGE Publications.         [ Links ]

    Mikkelsen, M F & Marnewick, C 2020. Investigation of the institutionalizing responsibility of project managers for project benefit realization. Journal of Modern Project Management, 7(4): 1-19.         [ Links ]

    Mir, A F & Pinnington, H A 2014. Exploring the value of project management: linking project management performance and project success. International Journal of Project Management, 32(2): 202-217.         [ Links ]

    Monteiro, A, Santos, V & Varajão, J 2016. Project management office models - a review. Proceedings, International Conference on ENTERprise Information Systems/International Conference on Project MANagement/International Conference on Health and Social Care Information Systems and Technologies: CENTERIS/ProjMAN/HCist 2016, Porto, Portugal, pp 1085-1094.         [ Links ]

    Nag, R, Hambrick, D C & Chen, M J 2007. What is strategic management, really? Inductive derivation of a consensus definition of the field. Strategic Management Journal, 28(9): 935-955.         [ Links ]

    Nieto-Rodriguez, A 2021. Project Management Handbook. How to launch, lead, and sponsor successful projects. Boston: Harvard Business Review Press.         [ Links ]

    Parnell, J A 2014. Strategic management: Theory and practice. 4th edn. SAGE Publications.         [ Links ]

    Pee, L G & Kankanhalli, A 2009. A model of organisational knowledge management maturity based on people, process, and technology. Journal of Information & Knowledge Management, 8(2): 79-99.         [ Links ]

    Pesãmaa, O, Zwikael, O, Hair Jr, J & Huemann, M 2021. Publishing quantitative papers with rigor and transparency. International Journal of Project Management, 39(3): 217-222.         [ Links ]

    Pinto, J K 2019. Project management: Achieving competitive advantage. 5th edn. Pearson.         [ Links ]

    Porter, M E 1996. What is strategy? Available at: https://hbr.org/1996/11/what-is-strategy[accessed on 21 January 2019].         [ Links ]

    Reynolds, A & Lewis, D 2017. Closing the strategy-execution gap means focusing on what employees think, not what they do. Available at: https://hbr.org/2017/10/closing-the-strategy-execution-gap-means-focusing-on-what-employees-think-not-what-they-do[accessed on 4 February 2019].         [ Links ]

    Shavarini, S K, Salimian, H, Nazemi, J & Alborzi, M 2013. Operations strategy and business strategy alignment model (case of Iranian industries). International Journal of Operations and Production Management, 33(9): 1108-1130.         [ Links ]

    Shenhar, A J, Dvir, D, Levy, O & Maltz, A C 2001. Project success: A multidimensional strategic concept. Long Range Planning, 34(6): 699-725.         [ Links ]

    Silverman, D 2017. How was it for you? The Interview Society and the irresistible rise of the (poorly analyzed) interview. Qualitative Research, 17(2): 144-158.         [ Links ]

    Steyn, H, Basson, G, Garruthers, M, du Plessis, Y, Kruger, D, Pienaar, J, Prozesky-Kuschke, B, van Eck, S & Visser, K 2009. Project management: A multi-disciplinary approach. 2nd edn. Pretoria: FPM Publishing.         [ Links ]

    Taherdoost, H 2016. Sampling methods in research methodology; how to choose a sampling technique for research. International Journal of Academic Research in Management (IJARM), 5(2): 18-27.         [ Links ]

    Unger, B N, Gemünden, H G & Aubry, M 2012. The three roles of a project portfolio management office: The impact on portfolio management execution and success. International Journal of Project Management, 30(5): 608-620.         [ Links ]

    Wheelen, T L, Hunger, D J, Hoffman, A N & Bamford, C E 2018. Strategic management and business policy. 5th edn. Harlow: Pearson Education Limited.         [ Links ]

    Winston, B E & Patterson, K 2006. An integrative definition of leadership. International Journal of Leadership Studies, 1(2): 6-66.         [ Links ]

    Zerjav, V 2021, Why do business organizations participate in projects? Toward a typology of project value domains. Project Management Journal, 52(3): 287-297.         [ Links ]

    Zwikael, O, Chih, Y & Meredith, J R 2018. Project benefit management: Setting effective target benefits. International Journal of Project Management, 36(4): 650-658.         [ Links ]

     

     

    Correspondence:
    H Matlala
    Postgraduate School of Engineering Management, University of Johannesburg
    Auckland Park, Johannesburg 2006, South Africa
    E: hnmatlala@mail.com

    H Nel
    Department of Engineering and Technology Management
    Graduate School of Technology Management, University of Pretoria
    Pretoria 0028, South Africa
    E: hannelie.nel@up.ac.za

    JHC Pretorius
    Postgraduate School of Engineering Management, University of Johannesburg
    Auckland Park, Johannesburg 2006, South Africa
    E: jhcpretorius@uj.ac.za

     

     

     

    DR HUMPHREY MATLALA (PrTechEng, PMP) is an expert in project management. He holds a BTech in Electrical Engineering and an MPhil and PhD in Engineering Management. He has more than 22 years of experience in the manufacturing and mining industry practising as an electrical and automation engineer, and as a project manager. He also has experience in asset care management, maintenance management, and operations management.

     

     

    PROF HANNELIE NEL (PrEng) is an Associate Professor in the Department of Engineering and Technology Management at the University of Pretoria's Graduate School ofTechnology Management. She holds a DEng in Engineering Management, an MSc in Industrial Engineering, and a BEng in Chemical Engineering, with over 25 years of experience in industry and academia. She served as Past President ofthe Southern African Institute for Industrial Engineering and is currently an Honorary Fellow ofthe Institute. She has received numerous international awards for her contributions to industry and academia, and her commitment to postgraduate engineering education and the advancement of women in engineering remains a lifelong passion.

     

     

    PROF JAN-HARM C PRETORIUS (PrEng) holds a BSc Hons in Electrotechnics, an MIng, a DIng in Electrical and Electronic Engineering, and an MSc in Laser Engineering and Pulse Power. He worked at the South African Atomic Energy Corporation as a Senior Consulting Engineer for 15 years and as the Technology Manager at the Satellite Applications Centre of the Council for Scientific and Industrial Research. He is currently a professor in the University of Johannesburg's Postgraduate School of Engineering Management in the Faculty of Engineering and the Built Environment. He has previously served as Head of School, Vice Dean of the Faculty, and Head of the Department of Electrical and Electronic Engineering Science. He is a member of several industry associations, has co-authored more than 300 research papers, and supervised more than 80 PhD students and 400 master's students.