SciELO - Scientific Electronic Library Online

 
vol.35Towards Accuracy: A Model for the Analysis of Typographical Errors in Specialised Bilingual Dictionaries. Two Case StudiesAccess Routes to BODY PART Multiword Expressions in the 'Big Five' MELDs: Use of Hyperlinks author indexsubject indexarticles search
Home Pagealphabetic serial listing  

Services on Demand

Journal

Article

Indicators

    Related links

    • On index processCited by Google
    • On index processSimilars in Google

    Share


    Lexikos

    On-line version ISSN 2224-0039Print version ISSN 1684-4904

    Lexikos vol.35  Stellenbosch  2025

    https://doi.org/10.5788/35-1-2049 

    ARTICLES

     

    Terminologiebestuur binne die Suid-Afrikaanse konteks

     

    Terminology Management in the South African Context

     

     

    Michelle GoosenI; Elsabé TaljardII

    IDepartement Afrikatale, Universiteit van Pretoria, Pretoria, Suid-Afrika (michelle.goosen@up.ac.za) (https://orcid.org/0000-0001-7465-9113)
    IIDepartement Afrikatale, Universiteit van Pretoria, Pretoria, Suid-Afrika (elsabe.taljard@up.ac.za) (https://orcid.org/0000-0002-4507-1633)

     

     


    OPSOMMING

    Hierdie artikel ondersoek die sistematiese bestuur van terminologiese inligting in Suid-Afrika deur middel van terminologiebestuursisteme. Daar word argumenteer vir 'n gestruk-tureerde benadering tot terminologiebestuur binne verskillende kontekste, naamlik op makro-, meso- en mikrovlak. Daar word spesifiek gefokus op terminologiebestuur binne die kommersiële konteks wat binne 'n organisasie produktiwiteit kan verhoog, doeltreffende kommunikasie kan verseker en opbrengs op belegging kan verbeter. Die belang van gebruikersgeoriënteerde terminologieprodukte word beklemtoon waar daar spesifiek aandag aan die profiel van die teikengebruiker gegee word. Verskeie tipes sagteware vir terminologiebestuur, d.i. losstaande, internetgebaseerde en mobiele toepassings, word bespreek. Hierdie bespreking sluit ook die kennisgebaseerde benadering tot terminologie in. Die artikel stel 'n praktiese terminologiewerkvloeidiagram voor wat geskik is vir die veeltalige Suid-Afrikaanse konteks. Dit wys op die noodsaaklikheid van verdere navorsing, institusionele ondersteuning en gebruikersbetrokkenheid om 'n volhoubare terminologie-infrastruktuur in Suid-Afrika te vestig.

    Sleutelwoorde: terminologiebestuur, terminologiebestuursisteme, terminologieprodukte, kommersiële konteks, opbrengs op belegging, makro-, meso en mikrovlak, teikengebruiker, sagteware, kennisgebaseerde benadering tot terminologie, terminologiewerkvloeidiagram


    ABSTRACT

    This article examines the systematic management of terminological information in South Africa through the use of terminology management systems. It argues for a structured approach to terminology management across different contexts, namely at macro, meso, and micro level. The focus is specifically on terminology management within the commercial context, where it can enhance productivity within an organisation, ensure effective communication, and improve return on investment. The importance of user-oriented terminological products is emphasised, with specific attention given to the profile of the target user. Various types of software for terminology management, namely standalone, internet-based, and mobile applications, are discussed. This discussion also includes the knowledge-based approach to terminology. The article proposes a practical terminology workflow diagram suited to the multilingual South African context. It highlights the necessity of further research, institutional support, and user involvement to establish a sustainable terminology infrastructure in South Africa.

    Keywords: terminology management, terminology management systems, terminology products, commercial context, return on investment, macro, meso and micro level, target user, software, knowledge-based approach to terminology, terminology workflow diagram


     

     

    1. Inleiding

    Terminologiebestuur kan gedefinieer word as die sistematiese proses waarty-dens terminologiese inligting versamel, geprosesseer, beskryf en aangebied word. Hierdie aktiwiteite word hoofsaaklik aan die hand van 'n terminologiebestuur-sisteem (Eng: Terminology Management System, TMS) uitgevoer (Steurs et al. 2015: 224, Warburton 2015). Na gelang van die terminologiebestuursprogram word die terminologiese inligting in die vorm van byvoorbeeld, glossariums, termlyste, terminologiese databasisse of terminologiese kennisbasisse aangebied. Die terminologiese inligting word uiteindelik deur die teikengebruiker van 'n terminologieproduk d.m.v. 'n standaard webblaaier en/of 'n toepassing (Eng: application) geraadpleeg. Hoewel terminologiebestuur binne 'n eentalige konteks kan geskied, is dit algemene praktyk om terminologiese inligting - veral binne 'n veeltalige bestel - vanuit die brontaal na een of meer teikentale te vertaal. Terminologiewerk en vertaling word derhalwe as 'n geïntegreerde praktyk beskryf. Vanweë die noue verband tussen terminologie en vertaling word aspekte wat met terminologiebestuur verband hou, dikwels oor die hoof gesien. Bowker (2020: 262) meld:

    [Terminology management] is often hidden or blended with other tasks ... it might fall under another heading, it might be carried out by someone with a different job title, and it might not be billed separately but instead be included in the overall price of translation or revision.

    Dit is daarom dikwels moeilik om vas te stel hoeveel tyd spesifiek aan aspekte wat met terminologiebestuur verband hou, bestee word, of hoeveel opbrengs op belegging (Eng: return on investment) deur terminologiebestuur gegenereer word. Werkvloei binne terminologiebestuur kan onder andere bepaal deur wié terminologiese take uitgevoer word en wát hierdie take behels. Sodoende kan daar ook vasgestel word watter persentasie van inkomste deur terminologie-bestuur opgelewer word. Binne die literatuur vir terminologie is daar egter weinig inligting oor terminologiewerkvloei en word dit dus nie noodwendig in terminologiebestuur toegepas nie (Warburton 2015: 386, Bowker 2020: 274).

    Net soos leksikografie is terminologie 'n gebruikersgeoriënteerde dissipline en as sulks moet terminologieprodukte volgens die profiel van die teiken-gebruiker saamgestel word en uiteindelik aan die behoeftes van dié gebruiker voldoen. Dit blyk egter dat die profiel van die teikengebruiker van 'n terminologieproduk selde binne terminologiebestuur in ag geneem word en terminologiese hulpbronne word derhalwe dikwels as onvoldoende beskou (Durán-Muñoz 2012: 78-79, Bowker 2020: 274).

    Die doel van hierdie artikel is om in die eerste plek onderskeid te tref tussen die verskillende kontekste waarbinne terminologiebestuur uitgevoer kan word. In hierdie bespreking word daar gefokus op terminologiebestuur binne die kommersiële konteks. Om voorsiening te maak vir terminologiebestuur wat binne verskillende kontekste vir verskillende doeleindes uitgevoer word, word daar in die tweede plek voorgestel dat terminologiebestuur op makro-, meso-of mikrovlak gedoen kan word. In die derde plek word belangrike vrae gestel oor die profiel van die potensiële teikengebruiker van 'n terminologieproduk. Vanweë die gebrek aan terminologiese databasisse in Suid-Afrika, bestaan die moontlikheid dat (bestaande) Suid-Afrikaanse terminologiebestuursprogramme nie noodwendig terminologiebestuursisteme vir terminologiebestuur gebruik nie. Daar word dus vierdens onderskeid getref tussen die verskillende tipes beskikbare sagteware vir terminologiebestuur. Hierdie oorsig sluit ook die kennisgebaseerde benadering tot terminologie in - 'n benadering wat nog nie binne die breër konteks van terminologie in Suid-Afrika geïmplementeer is nie. Om die verskillende aktiwiteite binne terminologiebestuur te optimaliseer, word daar laastens 'n terminologiewerkvloeidiagram vir die Suid-Afrikaanse konteks voorgestel.

     

    2. Terminologiebestuur binne verskillende kontekste

    Terminologiebestuur kan binne verskillende kontekste vir verskillende doeleindes uitgevoer word. Terminologiebestuur as deel van taalbeplanning word byvoorbeeld gedoen om aan die taalbehoeftes van taalgemeenskappe te voldoen wat op sosiale, kulturele, ekonomiese, opvoedkundige én politiese vlak voorkom. Terminologiebestuur vir akademiese doeleindes bevorder op sy beurt die teikengebruiker van 'n terminologieproduk se geletterdheidsvlakke en maak voorsiening vir gespesialiseerde kommunikasie binne 'n bepaalde vakgebied. Daar is egter 'n groeiende behoefte onder veeltalige taalgemeenskappe aan terminologiebestuur buite hierdie twee kontekste. Kundiges verwys na terminologie-bestuur buite taalbeplanning en die akademiese omgewing as terminologiebestuur binne kommersiële omgewings (Warburton 2015, Warburton 2024, Bowker 2020). Binne die literatuur vir terminologie in Suid-Afrika is daar tot dusver weinig navorsing oor terminologiebestuur in kommersiële omgewings beskikbaar. Daar word derhalwe in die hieropvolgende bespreking op terminologiebestuur binne die kommersiële konteks gefokus.

    Terminologiebestuur binne die kommersiële konteks

    Terminologiebestuur binne 'n kommersiële konteks word eerstens gedoen om aan die praktiese, gespesialiseerde kommunikatiewe behoeftes van 'n organisasie op sowel interne as eksterne vlak te voldoen. Hierdie terminologiese inligting fokus op 'n unieke handelsmerk, diens of produk wat in byvoorbeeld bemarkingsveldtogte, kliëntediens en produkinligting, byvoorbeeld 'n gebruikershandleiding, gebruik word. Binne hierdie konteks verwys kommunikatiewe behoeftes op interne vlak na gespesialiseerde kommunikasie wat binne 'n gegewe organisasie plaasvind. Aan die ander kant verwys kommunikatiewe behoeftes op eksterne vlak na gespesialiseerde kommunikasie tussen 'n organisasie en die kliënt van 'n gegewe handelsmerk, diens of produk. In praktiese terme sou dit beteken dat 'n kommersiële organisasie soos byvoorbeeld 'n bank, 'n mediesefondsskema of 'n selfoonmaatskappy terminologiese inligting op sistematiese wyse versamel, prosesseer en dissemineer.

    'n Volgende belangrike rede waarom terminologiebestuur binne 'n kommer-siële konteks uitgevoer word, is opbrengs op belegging. Vanuit 'n besigheids-perspektief bespaar terminologiebestuur kostes en tyd en bevorder produktiwiteit. Dit kan, aldus Allard (2012: 38-39), soos volg opgesom word:

    - Dit bevorder die korrekte gebruik van terme.

    - Dit bevorder die kwaliteit van die finale weergawes van tekste soos byvoor-beeld installeringshandleidings, gebruikershandleidings en lyste wat algemene vrae en hulle antwoorde bevat (Eng: Frequently Asked Questions, afgekort as FAQ) wat binne 'n organisasie geskep word.

    - Dit verminder tyd en moeite wat bestee moet word aan verbeteringe wat aangebring moet word aan byvoorbeeld tekste wat geskep is.

    - Dit versterk 'n organisasie se handelsmerk en geloofwaardigheid wat ver-seker dat konsekwente handelsmerkboodskappe aan kliënte oorgedra word.

    - Dit vergemaklik die proses van gehaltebeheer wat op byvoorbeeld produkte gedoen moet word.

    - Dit bevorder doeltreffende kommunikasie op interne en eksterne vlak tussen spesialiste, semi-spesialiste en leke.

    - Binne kliëntediens verminder terminologiebestuur die aantal oproepe wat deur kliënte aan 'n organisasie gemaak word. Deur die korrekte terminologie te gebruik word enige dubbelsinnigheid uit die weg geruim en verstaan kliënte hoe 'n bepaalde produk of diens werk, sonder enige addisionele ondersteuning van 'n organisasie se kliëntediens. Indien 'n gebruikershandleiding na byvoorbeeld die aan/af-knoppie én die aan/af-skakelaar vir dieselfde konsep verwys, kan dit verwarring veroorsaak en is die kliënt genoodsaak om die kliëntediens te skakel.

    - Dit verminder die risiko van produkmislukking - en potensiële aan-spreeklikhede wat met produkmislukking verband kan hou - wat deur verkeerde, dubbelsinnige of inkonsekwente terminologie veroorsaak kon word.

    Die opbrengs op belegging word afsonderlik binne 'n gegewe kommersiële kon-teks gemeet, aangesien die winste deur 'n spesifieke produksieomgewing bepaal word (Warburton 2014: 649). Daar is dus nie 'n spesifieke formule om die opbrengs op belegging te bepaal wat binne enige kommersiële konteks van terminologie-bestuur toegepas kan word nie. Daar is wel faktore wat dit beïnvloed. Hieronder word drie faktore uitgelig, soos deur Warburton (2024: 9) geïdentifiseer.

    Globale verspreidingskanale en verskillende vorme van media, byvoor-beeld webblaaie, mobiele toepassings en sosiale media, wat gebruik word vir die beskikbaarstelling van terminologie verseker dat kliënte van verskillende agtergronde 'n sekere produk of diens verstaan en doeltreffend kan gebruik. 'n Volgende belangrike aspek is sowel die hoeveelheid inhoud wat geproduseer en vertaal word as die getal teikentale waarin die inhoud vertaal word. Kor-rekte (en geverifieerde) terme kan weer gebruik word wat duplisering verminder en verseker dat die korrekte terme in die teikentale vertaal word. Laastens het die gebruik van rekenaarprogrammatuur soos terminologiebestuur- en vertaalsisteme ook 'n uitwerking op die opbrengs op belegging binne die kommersiële konteks. 'n Terminologiebestuursisteem stel die terminoloog in staat om 'n groot hoeveelheid terminologiese inligting in verskillende tale tegelykertyd te bestuur. Sekere vertaalsisteme voer die vertaalproses semi-outomaties uit. Dit beteken dat die vertaalproses aansienlik vinniger uitgevoer kan word en 'n produk of diens kan binne die gegewe tyd beskikbaar gestel word. Taalbehoeftes van taalgemeenskappe wat op sosiale vlak voorkom kan deur terminologie-bestuur binne die kommersiële konteks vervul word. Met betrekking tot die Suid-Afrikaanse bestel is daar egter 'n groot leemte in terminologiebestuur binne die kommersiële konteks. Afgesien van die ooglopende redes waarom terminologiebestuur binne dié konteks nie noodwendig uitgevoer word nie, soos byvoorbeeld onkundigheid oor wat terminologiebestuur is, die onderskatting van die waarde van terminologiebestuur en onwilligheid of huiwering om terminologiebestuur te implementeer (Sauberer 2018: 10), is daar 'n gebrek in Suid-Afrika aan die nodige gespesialiseerde kundigheid om terminologiebestuur binne die kommersiële konteks te bedryf. Die Suid-Afrikaanse banksektor is 'n goeie voorbeeld in dié verband. Hierdie sektor bedien 'n aansienlike deel van die (veeltalige) Suid-Afrikaanse gemeenskap - volgens The Banking Association South Africa se 2021-verslag het 85% van volwassenes in daardie jaar toegang tot 'n bankrekening gehad. Gegewe die sentrale rol wat toegang tot hoë kwaliteit finan-siële inligting vir die deursnee Suid-Afrikaanse burger het, sou mens 'n besondere poging van die kant van finansiële instellings verwag om hierdie inligting in kliënte se sterkste taal aan hulle beskikbaar te stel. Dit sluit in toegang tot korrekte en konsekwente gebruik van relevante terminologie. Daar is egter geen blyke van sodanige pogings nie. Vergelyk in hierdie verband die top vyf finansiële instellings in Suid-Afrika (Evans 2024). Standard Bank Group, Absa, FirstRand, Nedbank en Investec se terminologiese inligting word slegs in Engels gelys en is beperk tot 'n spesifieke aspek vir 'n spesifieke teikengebruiker binne 'n gegewe finansiële instelling1. Standard Bank Group se glossarium hou byvoorbeeld verband met buitelandse valuta terwyl Absa se glossarium op beleggings-bestuur fokus.

    Terminologiebestuur binne verskillende raamwerke

    Terminologie word tans deur sowel staatsinstellings as privaatinstellings op 'n sistematiese of ad hoc-basis binne formele én informele raamwerke uitgevoer. Sommige terminologieontwikkelingsinisiatiewe is losstaande projekte, terwyl

    ander projekte deel uitmaak van geïntegreerde terminologieontwikkelingsinisiatiewe. Vanweë die gefragmenteerde aard van dié terminologiebestuursprogramme, is dit moeilik om 'n akkurate oorsig te gee van die werk wat alreeds gedoen is (Antia 2015: 470). Binne die literatuur vir terminologiebestuur word daar tans nie onderskeid tussen terminologiebestuur binne verskillende kontekste vir verskillende doeleindes getref nie. Vir die doel van hierdie artikel word daar wel onderskei tussen terminologiebestuur op makro-, meso- en mikrovlak. Hierdie onderskeid word vervolgens kortliks bespreek en aan die hand van enkele voorbeelde binne die Suid-Afrikaanse konteks geïllustreer.

    Makrovlakterminologiebestuur

    Makrovlakterminologiebestuur word op nasionale vlak uitgevoer. Terminologiebestuur op dié vlak word binne die konteks van taalbeplanning gedoen en word nie noodwendig vir die doel van opbrengs op belegging uitgevoer nie. Binne terminologiebestuur op makrovlak word die taalbehoeftes van die teikengebruikers van terminologieprodukte hoofsaaklik deur 'n regering geïdentifiseer en vervul. In Suid-Afrika is die Departement van Sport, Kuns en Kultuur (https://www.dsac.gov.za/) verantwoordelik vir terminologiebestuur op makro-vlak. Daar word ten doel gestel om terminologiese inligting soos terme, verklarende inligting, gebruiksvoorbeelde en bronpublikasies in verskeie tale in die vorm van termlyste aan die teikengebruikers van terminologieprodukte beskikbaar te stel2.

    Mesovlakterminologiebestuur

    Mesovlakterminologiebestuur word deur staatsondernemings onderneem en kan in samewerking met ander gesaghebbende liggame, soos byvoorbeeld universiteite, uitgevoer word. Terminologiebestuur deur staatsondernemings (Eng: state-owned enterprises) en ander openbare entiteite en terminologiebestuur vir akade-miese doeleindes word ook op mesovlak uitgevoer. Hoewel daar aanvaar word dat 'n regering en sy departemente terminologiese databasisse of terminologiese kennisbasisse aan die publiek beskikbaar moet stel (Warburton 2024), kan staatsondernemings en publieke entiteite terminologiebestuur op dié vlak doen om terminologiese inligting intern te gebruik en/of om hierdie inligting aan die publiek beskikbaar te stel om in spesifieke taalbehoeftes van taalgemeenskappe te voorsien. Nie alle Suid-Afrikaanse staatsondernemings en publieke entiteite wat terminologiebestuur toepas se terminologiese inligting is geredelik beskik-baar nie. Die Suid-Afrikaanse Inkomstediens (SAID) (Eng: South African Revenue Service (SARS)) is een van die enkele staatsondernemings wie se terminologiese inligting deur die publiek geraadpleeg kan word. Die SAID stel etlike terminologieprodukte aan die teikengebruikers, d.i. belastingbetalers, beskikbaar. Die teikengebruikers het toegang tot 'n Engelse glossarium wat sekere terme bevat wat op die SAID se webtuiste gebruik word. Die teikengebruikers kan ook 'n veeltalige termlys raadpleeg wat 450 finansiële terme in die 11 amptelike tale bevat wat 'n wye spektrum van finansiële terminologie dek. Die veeltalige termlys is saamgestel met die oog daarop om die tale wat hulpbronarm is, te bevorder, en aan die teikengebruikers van hierdie terminologieproduk se spesifieke taalbehoeftes wat op sosiale vlak voorkom, te voldoen.

    Mikrovlakterminologiebestuur

    Terminologiebestuur op mikrovlak word hoofsaaklik binne 'n kommersiële konteks uitgevoer waar die terminologiese inligting op 'n unieke handelsmerk, diens of produk fokus. Terminologiebestuur op dié vlak word gedoen om gespesialiseerde kommunikasie binne 'n maatskappy of organisasie en tussen 'n gegewe maatskappy of organisasie en sy kliënte te bevorder. Mediese skemas, byvoorbeeld, stel op verskillende maniere terminologiese inligting aan die teikengebruikers beskikbaar. Vergelyk in hierdie verband Discovery Medical Scheme en KeyHealth Medical Scheme. Discovery Medical Scheme se hoofbrosjure lys sekere sleutelterme en verklarende inligting wat in dié brosjure gebruik word. Dit stel ook'n lys met terminologiese inligting op hulle webtuiste aan teikengebruikers beskikbaar. Keyhealth Medical Scheme se brosjures bevat elk 'n glossarium wat aangevul word deur 'n addisionele glossarium wat op dié skema se webtuiste beskikbaar is. Die terminologieprodukte wat deur hierdie twee mediese skemas beskikbaar gestel is, is slegs in Engels beskikbaar. Dit val dus te betwyfel of daar aan die taalbehoeftes van die teikengebruikers voldoen word wie se sterkste taal nie Engels is nie.

     

    3. Profiel van die teikengebruiker van 'n terminologieproduk

    Binne die leksikografie is omvattende navorsing oor die profiel van 'n potensiële teikengebruiker van sowel gedrukte as aanlyn leksikografiese produkte reeds gedoen, sien byvoorbeeld Bergenholtz en Tarp 1995, Tarp 2004, Gouws en Prinsloo 2005, Bergenholtz et al. 2009, De Schryver 2009, Bothma et al. 2016. Binne die funksionele benadering tot leksikografie word leksikografiese produkte volgens die profiel van 'n spesifieke teikengebruiker saamgestel. Aspekte soos die taalvaardighede, taalbehoeftes, ensiklopediese kennis, naslaanvaardighede én rekenaargeletterdheidsvlakke van die potensiële teikengebruiker het 'n definitiewe en 'n uiteenlopende invloed op die leksikografiese proses van enige gegewe leksikografiese produk (Bergenholtz en Tarp 1995: 20-21, Gouws en Prinsloo 2005: 25).

    'n Terminologieproduk moet ook volgens die profiel van die potensiële teikengebruiker saamgestel word. Daar word egter weinig navorsing oor die profiel van die potensiële teikengebruiker van terminologieprodukte gedoen. Navorsing wat wel uitgevoer is, het bevind dat bestaande terminologieprodukte nie noodwendig vir 'n spesifieke teikengebruiker ontwikkel is nie en dus nie aan die behoeftes van die teikengebruiker van sodanige produkte voldoen nie: "... user studies in terminology are relatively rare and those that exist have uncovered various types of dissatisfaction with existing terminology resources" (Bowker 2020: 274). Voorts toon dié studies dat teikengebruikers 'n behoefte aan veeltalige

    terminologiese hulpbronne het, dat huidige terminologieprodukte nie oor gevorderde soekfunksies beskik om die teikengebruiker te help om byvoorbeeld gevorderde soektogte binne 'n terminologiese databasis of terminologiese kennisbasis uit te voer nie en dat daar 'n gebrek is aan 'n funksie waar die teikengebruiker terugvoering oor die terminologiese inligting kan gee (Durán-Muñoz 2010, Bowker 2020: 274). Dieselfde aspekte wat van belang is vir die konseptualisering van 'n algemene leksikografiese hulpbron of produk moet ook in ag geneem word in die konseptualisering van 'n terminologieproduk.

    Belangrike vrae wat beantwoord moet word, sluit in: Wat is die teikengebruiker se sterkste taal? Watter (vak)gebiede se terminologie moet in die teikengebruiker se sterkste taal ontwikkel word? Moet die terminologie vir die doeleindes van dekodering of enkodering ontwikkel word? Watter terminologiese inligting moet ingesluit word? Is die teikengebruiker 'n vakspesialis, 'n semispesialis of 'n leek? Sal die teikengebruiker die gebruikerskoppelvlak kan gebruik? Indien nie, hoe kan hierdie behoefte aangespreek word? Hierdie vrae kan uitgebrei en aangepas word na gelang van die ontwikkeling van 'n terminologie-produk vir 'n spesifieke teikengebruiker.

     

    4. Terminologiebestuursisteme

    Die vroegste dokumentering van terminologie in Suid-Afrika is so vroeg as die 1950's op indekskaarte gedoen (Alberts 2010: 609). Hoewel dit in daardie tydstip die mees praktiese werksmetode was, het indekskaarte weggeraak en metter-tyd onduidelik/onleesbaar geraak. Meer as 'n halfeeu later word terminologie-bestuursisteme vir terminologiebestuur gebruik.

    Terminologiebestuursisteme kan opgedeel word in die sisteemagterkant (Eng: back-end) en die sisteemvoorkant (Eng: front-end). Die versameling, prosessering, integrering en deurlopende bywerking van terminologiese inligting maak deel uit van die sisteemagterkant. Aan die voorkant word die terminologiese inligting deur die teikengebruiker d.m.v. 'n standaard webblaaier of 'n toepassing (Eng: application) geraadpleeg.

    Binne terminologiebestuursisteme word daar onderskeid getref tussen losstaande en internetgebaseerde sagteware, en mobiele terminologiese toepassings. Laasgenoemde staan ook bekend as m-terminologie of TMS applications. Hierdie drie tipes sagteware word vervolgens bespreek.

    Losstaande sagteware, soos byvoorbeeld AnyLexic, Lingo 4.0 en TippyTerm word op 'n rekenaar of 'n skootrekenaar geïnstalleer en werk onafhanklik van enige ander sisteem, d.i. 'n ander elektroniese toestel of 'n internetverbinding. Hierdie tipe sagteware bied slegs toegang aan een gebruiker op 'n keer tot 'n gegewe terminologiese databasis. Gevolglik kan slegs een gebruiker daarop werk. Hoewel die gebruiker altyd toegang tot sy/haar terminologiese databasis sal hê, is hy/sy self verantwoordelik vir rugsteunkopieë van die terminologiese inligting wat in sodanige databasis opgeneem word. Losstaande sagteware word hoofsaaklik deur individue soos tolke en vertalers asook binne kleinskaalse terminologieprojekte gebruik.

     

     

    Die eerste tipe internetgebaseerde sagteware, soos byvoorbeeld Evoterm, TermWeb, TermWiki Pro, QTerm en WebTerm bied die gebruiker toegang tot die sagteware d.m.v. 'n internetverbinding en 'n webblaaier. Die gebruiker kan enige tyd, op enige plek toegang tot die sagteware verkry, mits hulle 'n betroubare internetverbinding gebruik. Aangesien die data op 'n sentrale bediener (Eng: server) gestoor word, is die gebruiker nie verantwoordelik vir enige rugsteunkopieë nie. Autshumato Terminology Management System, 'n terminologiebestuursisteem wat plaaslik ontwikkel is, is ook 'n voorbeeld van internetgebaseerde sagteware wat platformonafhanklik is.

     

     

    Die tweede tipe internetgebaseerde sagteware, soos byvoorbeeld Acrolinx, tlTerm3en XBENCH.NET vereis dat die sagteware-pakket op 'n rekenaar of 'n skoot-rekenaar geïnstalleer word en d.m.v. 'n internetverbinding gebruik word. Die gebruiker kan enige tyd, op enige plek toegang tot die sagteware verkry, mits die sagteware op 'n bepaalde werkstasie geïnstalleer is en die gebruiker 'n betroubare internetverbinding gebruik. Die data word op 'n sentrale bediener gestoor en is die gebruiker nie verantwoordelik vir enige rugsteunkopieë nie. Internet-gebaseerde sagteware bied aan 'n hele aantal gebruikers toegang tot 'n betrokke sagtewarepakket. Dié tipe sagteware word vir medium tot groot terminologie-bestuursprogramme aanbeveel. Internetgebaseerde sagteware word in vergelyking met losstaande sagteware as meer gesofistikeerd beskou, aangesien internet-gebaseerde sagteware dikwels meer gevorderde funksies en kenmerke insluit. Laasgenoemde tipe sagteware kan ook binne verskillende kontekste van terminologiebestuur gebruik word (Costa et al. 2017: 72).

     

     

    Mobiele terminologiese toepassings is tans besig om vorm binne terminologie-bestuur aan te neem. Dié toepassings, soos byvoorbeeld Glossaries2Go, Lokalise en The Interpreter's Wizard (vgl. Costa et al. 2017: 73-80), word vir toestelle soos slimfone en tablette ontwikkel om op bedryfstelsels soos Android en/of iOS te funksioneer. In ander gevalle is daar mobiele terminologiese toepassings, soos byvoorbeeld Glossary Assistant (vgl. Costa et al. 2017: 73-80) en Interplex, wat ook op 'n rekenaar geïnstalleer kan word. In vergelyking met losstaande- en internetgebaseerde sagteware het mobiele terminologiese toepassings dikwels beperkte funksies. Sien byvoorbeeld die toepassing The Interpreter's Wizard. Hier-die toepassing laat die terminoloog toe om slegs tweetalige glossariums te bestuur en hierdie glossariums kan nie afgelaai word nie. Slegs een gebruiker het toegang tot die terminologiese inligting en die terminoloog is self verantwoordelik vir rugsteunkopieë van die data. Binne Suid-Afrika se veeltalige bestel sal hier-die tipe toepassing nie noodwendig 'n geskikte terminologiebestuursisteem wees nie.

     

     

    Sekere beskikbare terminologiebestuursisteme kan slegs binne spesifieke kon-tekste van terminologiebestuur gebruik word, byvoorbeeld Apelon Distributed Terminology System (DTS), wat uitsluitlik vir die bestuur van terminologie binne die gesondheidsektor gebruik word.

     

     

    Terminologiese inligting kan ook binne kennisgebaseerde sisteme opgeneem word. Meyer et al. (1997) gebruik die term kennisgebaseerd om onderskeid te tref tussen twee verskillende dog komplementêre betekenisse, nl. (a) die algemene betekenis, d.i. vakspesifieke kennis en (b) die tegniese betekenis, d.i. enkode-ring as 'n basis van kennis. Elk van hierdie betekenisse word vervolgens kort-liks bespreek.

    Die eerste (algemene) betekenis van kennisgebaseerd behels die verkryging van vakspesifieke kennis. Hoewel 'n terminoloog nie 'n spesialis op elke vakgebied kan wees waarbinne hy/sy werk nie, vereis terminologieprosessering dat die terminoloog wel oor 'n mate van vakspesifieke kennis binne 'n bepaalde vakgebied beskik: "the acquisition of subject-field knowledge permeates virtually every aspect of terminology management, making it an activity that is highly knowledge-based" (Meyer et al. 1997: 98).

    Afgesien daarvan dat die eindproduk van terminologiebestuur op kennis gebaseer is, is hierdie kennis - volgens die tweede (tegniese) betekenis van kennisgebaseerd - nie sistematies geënkodeer nie. Dit beteken dat 'n groot gedeelte van die vakkennis wat sorgvuldig deur die terminoloog bymekaar gemaak is, nié deur die teikengebruiker geraadpleeg kan word nie. Hierdie vakkennis vorm deel van die terminoloog se persoonlike geheuebank en vorm dus nie deel van enige reële kennisversameling nie. Dit is gevolglik nie toeganklik vir gebruikers van die uiteindelike terminologieproduk nie. Die teikengebruiker kan wel fragmente van hierdie vakkennis raadpleeg soos dit vervat is in verklarende inligting en gebruiksvoorbeelde. Addisionele vakkennis kan die kwaliteit van vakspesifieke tekste wat deur die teikengebruiker, soos byvoorbeeld 'n taal-praktisyn, geskep word, verhoog. Teikengebruikers, soos byvoorbeeld studente, kan die addisionele vakkennis as toegangspunte tot kennis gebruik (Meyer et al. 1997: 99). Binne die kennisgebaseerde benadering tot terminologie is kundiges dit eens dat teikengebruikers baat sal vind by die addisionele (vak)kennis wat tans nie binne 'n tradisionele gestruktureerde kennissisteem wat enige terminologieproduk onderlê, opgeneem is nie.

    'n Kennisgebaseerde sisteem (Eng: knowledge-based system) wat deel vorm van kunsmatige intelligensie (Eng: artificial intelligence), is daarop gestel om (mens-like) kennis vas te vang en as 'n bewaarplek (Eng: repository) van sodanige kennis te dien (Pratt 2022, Meyer et al. 1997: 99). Kennisgebaseerde sisteme beeld sowel die eienskappe van individuele konsepte as die verhoudings tussen konsepte uit.

    Die tipiese argitektuur van 'n kennisgebaseerde sisteem sluit 'n kennisgebaseerde basis en 'n inferensie-enjin (Eng: inference engine) in. Die kennisgebaseerde basis bevat die vakkennis van 'n gegewe vakgebied. Dit is dan binne hierdie basis waar die (addisionele) vakkennis waaroor die terminoloog beskik, opgeneem kan word. Die inferensie-enjin maak op sy beurt afleidings uit die vakkennis wat in die kennisgebaseerde basis gestoor is. Kennisgebaseerde sisteme bevat ook gebruikerskoppelvlakke wat die gebruiker in staat stel om die sisteem te raadpleeg.

    Die voorafgaande paragraaf word vervolgens skematies saamgevat.

     

     

    Dit is egter nie so eenvoudig om kennis binne 'n kennisgebaseerde sisteem op te neem nie. Hayes-Roth (1987: 293) stel dit as volg: "Knowledge does not come off the shelf, prepackaged, ready for use. On the contrary, knowledge is the word used to describe a variety of fragmentary bits of understanding ...." In reaksie hierop stel 'n subkategorie van kunsmatige intelligensie, nl. kennismodellering (Eng: knowledge engineering), voor dat kennis sistematies geënkodeer word. Terwyl die kennismodelleerder gemoeid is met die enkodering van kennis wat uiteindelik deur 'n masjien gebruik gaan word, is die terminoloog gemoeid met die enkodering van kennis vir die gebruik deur 'n mens. Tog deel die terminoloog en die kennismodelleerder een kardinale belang: die sistematiese analise van gespesialiseerde konsepte (Meyer et al. 1997: 99).

    'n Wesenlike verskil tussen terminologiese databasisse en terminologiese kennisbasisse is dus die wyse waarop terminologiese inligting aangebied word. Binne terminologiese kennisbasisse word terminologiese inligting hoofsaaklik d.m.v. konseptuele sisteme aangebied. Daar word geargumenteer dat terminologiebestuur tot 'n groot mate gebaseer is op konseptuele sisteme en dat sodanige sisteme die skakels tussen verwante konsepte binne 'n bepaalde vakgebied uitbeeld (Wright en Budin 1997: 337). Binne 'n terminologiese kennisbasis kan daar byvoorbeeld ekwivalentrelasies, assosiatiewe relasies, generiese relasies, deel-versamelingrelasies of ontologiese relasies opgeneem word.

    Daar is sagteware, soos byvoorbeeld Thinkmap, beskikbaar waarbinne kon-septuele sisteme geskep word en aan die teikengebruiker van die terminologie-produk beskikbaar gestel word. Hierdie tipe sagteware kan ook by bestaande internetgebaseerde terminologiese sisteme geïntegreer word waar die teikenge-bruiker toegang tot sowel konseptuele sisteme as ander terminologiese inlig-ting het. Nog sagteware wat gebruik kan word om konseptuele sisteme te bou, sluit in: CMapTool, FreeMind en Visual Understanding Environment. In die volgende paragraaf word daar gekyk na 'n konsepgebaseerde sisteem wat spesifiek vir terminologie ontwikkel is.

    i-Term

    i-Term is internetgebaseerde sagteware wat platformonafhanklik is wat sowel 'n terminologiese as 'n konsepgebaseerde sisteem is. i-Term gebruik 'n byvoe-gingsmodule, i-Model, om sodanige sisteme te bou. Binne i-Modeî kan verskillende tipes relasies geskep word, byvoorbeeld assosiatiewe, deel-geheel-relasies en temporale relasies. Die terminoloog kan addisionele inligting soos kenmerkende eienskappe, onderverdelingskriteria (onderverdelingsdimensies) en notas met betrekking tot die konsepte by die konseptuele sisteme voeg. Gedeeltes van die terminologiese inskrywings se datavelde word outomaties gevul, gebaseer op die inligting van die visuele konseptuele sisteme wat met behulp van i-Modeî geskep is (Madsen 2005: 41, Steurs et al. 2015: 241). Binne 'n terminologiebestuursisteem is so 'n outovoltooifunksie nuttig, aangesien dit tyd en hulp-bronne bespaar om terminologiese inskrywings aan te vul. Kundiges beskou i-Term as ultramodern, gebruikersvriendelik en konsekwent in die skep van konseptuele sisteme (Madsen 2005: 52, Costa et al. 2017: 72). In die onderstaande figuur word die term 'financial statement' binne die relevante konseptuele raamwerk geïllustreer.

     

     

    Behoeftes van gebruikers vir terminologiebestuursisteme

    Gebruikerstudies (vgl. Bilgen 2009 en Costa et al. 2017) wat oor terminologie-bestuursisteme uitgevoer is, het bevind dat gebruikers 'n behoefte het aan terminologiebestuursisteme wat maklik toeganklik is, vinnige (gevorderde) soektogte kan uitvoer en gebruikersvriendelik is. Terminologiebestuursisteme moet verskillende datakategorieë hê na gelang van die behoeftes van die teikengebruiker en daar moet ook veeltalige terminologiese inskrywings binne sodanige sisteme opgeneem kan word. Laastens is daar 'n behoefte aan terminologiebestuur-sisteme wat koste-effektief is. Enkele gebruikerstudies wat oor terminologiese kennisbasisse uitgevoer is, fokus slegs op 'n klein groep gebruikers (López-Rodríguez et al. 2012). In een van hierdie studies wat deur Prieto Velasco en López Rodríguez (2007) uitgevoer is, is daar bevind dat gebruikers terminologiese inligting wat visueel aangebied word, meer bruikbaar vind en dus meer tevredenheid toon met sodanige terminologieprodukte. In López-Rodríguez et al. 2012 se studie word gemeld dat enige tipe visuele hulpbronne wat binne 'n terminologiese kennisbasis gebruik word, gemik moet wees op die profiel van die teikengebruiker. Hierdie studies is dit eens dat navorsing oor terminologiese kennisbasisse uitgebrei moet word na groter groepe gebruikers, asook na verskillende terminologiese kennisbasisse. Met betrekking tot die Suid-Afri-kaanse konteks moet die gebruik van terminologiebestuursisteme en die implementering van terminologiese databasisse 'n gevestigde praktyk word, alvorens enige gebruikerstudies oor terminologiese kennisbasisse en konsepgebaseerde sisteme vir die Suid-Afrikaanse gebruiker uitgevoer kan word. Aanvanklike gebruikerstudies moet dus fokus op terminologiebestuursisteme en terminologiese databasisse.

    'n Keuse oor die mees geskikte terminologiebestuursisteem of terminologiese konsepgebaseerde sisteem vir 'n gegewe terminologieproduk moet gebaseer wees op navorsing wat uitgevoer is. Navorsing moet fokus op aspekte soos die getal datakategorieë wat binne die terminologiebestuursisteem beskikbaar is, die getal veelvuldige - en veeltalige - glossariums en termlyste wat binne 'n terminologiebestuursisteem opgeneem kan word, die housekeeping-funksie van die terminologiebestuursisteem, statistiese funksies en die koste-implikasies van so 'n sisteem. Daar word vervolgens na hierdie aspekte gekyk.

    Die tipe terminologiese inligting wat vir die teikengebruiker van die terminologieproduk beskikbaar gestel word, bepaal die datakategorieë wat binne 'n terminologiebestuursisteem of terminologiese kennisbasis opgeneem word. Die International Organization for Standardization (ISO) 12620 (2009) lys byna 200 moont-like datakategorieë vir 'n enkele terminologiese inskrywing waarvan slegs drie datakategorieë, d.i. term, bron en datum, as verpligte velde gelys word (Muegge 2010: 18). Sekere terminologiebestuursisteme, soos byvoorbeeld Evoterm, het vooropgestelde datamodelle wat nie deur die gebruiker aangepas kan word nie. Die gebruiker het dus net toegang tot 'n spesifieke stel datakategorieë wat nie noodwendig relevant vir 'n bepaalde teikengebruiker van die terminologie-produk is nie. Terminologiebestuursisteme soos Flashterm 2018 en Autshumato TMS het 'n vooropgestelde datamodel, maar dié model kan wel aangepas word. Laas-tens is daar terminologiebestuursisteme, soos byvoorbeeld ODABA, beskikbaar wat die terminoloog toelaat om sy/haar eie datamodel binne die terminologie-bestuursisteem te bou. Datakategorieë wat binne 'n terminologiebestuursisteem of terminologiese kennisbasis geskep moet word en nie deel vorm van die moont-like datakategorieë wat deur die ISO 12620 gelys word nie, moet voldoen aan die ontwerp van datakategoriespesifikasies soos omskryf deur die ISO 12620 (ISO 26162-1 2019).

    Vir dokumenteringsdoeleindes maak die sogenaamde housekeeping-funksie (onderhoudfunksie) 'n integrale deel van 'n terminologiebestuursisteem en terminologiese kennisbasis uit. Hierdie funksie dui gewoonlik inligting soos die rekord-nommer en datum van 'n inskrywing aan, wanneer 'n inskrywing geskep of aangepas is, wie aan 'n bepaalde inskrywing gewerk het, die vakgebied of projek waaronder 'n inskrywing geklassifiseer moet word en die status van elke inskrywing.

    Statistiese funksies binne 'n terminologiebestuursisteem is 'n nuttige funksie om die getal suksesvolle en onsuksesvolle soektogte wat binne 'n terminologiese databasis of terminologiese kennisbasis gedurende 'n gegewe tydperk uitgevoer is, te kontroleer. Hierdie inligting help die terminoloog om die terminologiese inligting wat binne so 'n databasis of kennisbasis opgeneem is, aan te vul (Bauer 2015: 337).

    Sommige terminologiebestuursisteme kan gratis gebruik word (ook bekend as oopbron) terwyl ander terminologiebestuursisteme teen 'n eenmalige bedrag aangekoop kan word. Sagteware wat gratis beskikbaar is, het dikwels beperkte funksies wat 'n remskoen in die proses van terminologiebestuur kan wees. Sekere pakkette laat ook die gebruiker toe om die sagteware teen 'n maande-likse of jaarlikse subskripsiefooi te gebruik.

     

    5. Terminologiebestuursdiagramme, datavloeidiagramme vir terminologie en terminologiewerkvloeidiagramme

    Binne terminologiebestuur word daar onderskeid getref tussen 'n terminologie-bestuursdiagram, 'n datavloeidiagram vir terminologie en 'n terminologiewerk-vloeidiagram. Hoewel hierdie grafiese voorstellings uniek is en saamgestel en aangepas word na gelang van die aard van 'n gegewe terminologiebestuurs-program, is daar sekere aspekte binne elk van hierdie diagramme wat binne enige terminologiebestuursproses in ag geneem moet word. Daar word vervolgens kortliks verwys na terminologiebestuursdiagramme en datavloeidia-gramme vir terminologie gevolg deur 'n bespreking oor terminologiewerkvloei-diagramme.

    Terminologiebestuursdiagramme

    'n Terminologiebestuursdiagram kan beskryf word as die oorhoofse diagram wat die groter konteks gee waarbinne terminologiebestuur uitgevoer word. Hierdie diagram kan in drie dele opgedeel word, nl.: die terminologiebestuur-sisteem, die sisteemvoorkant en die sisteemagterkant. Binne die terminologie-bestuursisteem word die terminologiese inligting opgeneem en gestoor. Aan die sisteemvoorkant word die terminologiese inligting deur die teikengebruiker van die terminologieproduk geraadpleeg. Die sisteemagterkant sluit in wie by die proses van terminologiebestuur betrokke is, byvoorbeeld terminoloë, vakspesialiste, vertalers en databankadministrateurs. Ter illustrasie word een van die leksikografie- en terminologiebestuursdiagramme van die Terminologiekoördineringsafdeling van die Nasionale Taaldiens gegee (Alberts 2006).

     

     

    In die bostaande figuur word die terminologiebestuursisteem as die Human Language Technology (HLT) interface (koppelvlak) gemerk. Aan die voorkant word die terminologiese (en leksikografiese) inligting d.m.v. 'n standaard webblaaier deur die teikengebruikers, soos byvoorbeeld vakspesialiste, linguiste en die algemene publiek geraadpleeg. Aan die agterkant is kundiges soos terminoloë en vertalers by die proses van terminologiebestuur betrokke.

    Datavloeidiagramme vir terminologie

    In die breë sin kan 'n datavloeidiagram omskryf word as 'n (visuele) voorstelling van hoe inligting binne 'n bepaalde proses of sisteem vloei. Meer spesifiek dan, hierdie diagram dui aan hoe data hanteer word, wie die data hanteer, waar die data gestoor word en wat met die data gedoen word. 'n Datavloeidiagram identifiseer potensiële probleme in 'n proses of 'n sisteem, bevorder doeltreffendheid t.o.v. werkvloei en vermy die duplisering van data (Brândle 2013, Chi 2021). Aspekte wat in 'n datavloeidiagram vir terminologie opgeneem moet word, sluit in die versameling van data, die prosessering van data, die integrering van data in 'n terminologiebestuursisteem of terminologiese kennisbasis en die beskikbaarstelling van terminologiese inligting aan die teikengebruiker van die terminologieproduk.

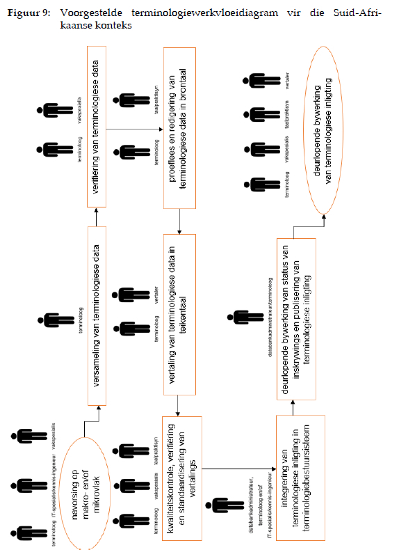
    Terminologiewerkvloeidiagramme

    'n Terminologiewerkvloeidiagram stel 'n herhalende patroon voor van hoe take aan die agterkant van terminologiebestuur van die begin tot die einde uitgevoer moet word en wie vir sodanige take verantwoordelik is. Alvorens 'n terminologiewerkvloeidiagram saamgestel kan word, moet daar 'n terminologiewerk-vloei-analise gedoen word om die knelpunte in die terminologiebestuursproses te identifiseer en op te los om moontlike vertragings te voorkom. Hierdie knel-punte kan 'n (direkte) uitwerking hê op die opbrengs op belegging wat deur terminologiebestuur gegenereer kan word. Indien daar nie in 'n terminologie-werkvloei voorsiening gemaak vir die deurlopende bywerking van die status van terminologiese inskrywings wat beskikbaar gestel kan word nie, kan dit onder andere die bekendstellingsproses van 'n bepaalde terminologieproduk vertraag. Die sogenaamde delayed time-to-market van 'n produk lei tot 'n verlies aan inkomste, omdat dit nie binne 'n gegewe tydperk bekendgestel kon word nie. Die vervaardiger van sodanige produk kan ook nie noodwendig 'n mededingende voordeel uit die mark trek nie. Hoewel die konsep van 'n terminologieproduk as kommersiële produk wat potensieel 'n opbrengs kan lewer, nog nie werklik binne die Suid-Afrikaanse konteks posgevat het nie, kan hierdie aspek nie buite rekening gelaat word in die beplanning van 'n behoorlike terminologiebestuursprogram (of -programme) vir die Suid-Afrikaanse situasie nie.

    Berns (2020) meld dat enige terminologiewerkvloei geoptimaliseer kan word binne die raamwerk van slegs teksskepping, proeflees, vertaling en die publisering van data. Daar is egter addisionele aspekte wat binne elke terminologiewerkvloei in ag geneem moet word. Om al die aspekte saam te vat wat vir 'n terminologiewerkvloei van belang is - en wie daarvoor verantwoordelik is - word die terminologiewerkvloeidiagram binne terminologiebestuur in die addendum voorgestel. Hierdie diagram is spesifiek ontwerp vir die veeltalige Suid-Afrikaanse konteks, en kan dien as 'n riglyn vir die samestelling van 'n terminologiewerkvloeidiagram.

    Die eerste aktiwiteit in hierdie terminologiewerkvloei is navorsing. Hierdie aktiwiteit kan opgedeel word in navorsing op makrovlak en navorsing op mikrovlak. Navorsing op makrovlak sluit die algemene navorsing in wat oor die tegniese aspekte van terminologiebestuursisteme of terminologiese kennisbasisse gedoen moet word ten einde 'n geskikte terminologiebestuur-sisteem of terminologiese kennisbasis vir 'n spesifieke konteks en vir 'n spesifieke teikengebruiker te kies of te ontwerp. Op dié vlak word daar die rekenaargeletterdheid van die teikengebruiker van die terminologieproduk bepaal om te verseker dat daar voorsiening vir verskillende vlakke van bedrewenheid gemaak kan word. Makrovlaknavorsing word deur die terminoloog in samewerking met die IT-spesialis of kennismodelleerder uitgevoer. Navorsing op mikrovlak fokus in die eerste plek op die profiel van die teikengebruiker van die terminologieproduk. In die tweede plek word mikrovlaknavorsing gedoen vir die identifisering en versameling van geskikte terminologiese hulpbronne binne 'n spesifieke vakgebied vir 'n spesifieke teikengebruiker waar hierdie hulpbronne vir die onttrekking van terminologiese inligting gebruik sal word. Die terminoloog en die vakspesialis is verantwoordelik vir navorsing op mikrovlak. Die tweede aktiwiteit behels die versameling van terminologiese inligting, byvoorbeeld terme, konseptuele relasies, verklarende inligting, gebruiksvoorbeelde en linguistiese inligting. Terminologiese inligting kan handmatig, semi-outomaties of outomaties uit die geskikte terminologiese hulpbronne deur die terminoloog onttrek word. Die verifiëring van die terminologiese inligting wat onttrek is, is die derde aktiwiteit wat deur die terminoloog en vakspesialis gedoen moet word. Met die profiel van die teikengebruiker van die terminologieproduk in gedagte, is dit hier belangrik om die "geraas" (ongeldige potensiële terme) en "stilte" (ontbrekende geldige terme) wat in termlyste mag voorkom, onderskeidelik te verwyder en by te voeg. Binne hierdie aktiwiteit word verklarende inligting en gebruiksvoorbeelde ook saamgestel. Die volgende drie aktiwiteite, d.i. aktiwiteite vier, vyf en ses, hou verband met die voorbereiding van die terminologiese data vir die terminologiebestuursisteem of terminologiese kennisbasis. Die terminologiese inligting in die brontaal word deur die taalpraktisyn geproeflees en geredigeer waarna die vertaler dié data na die teikentaal toe vertaal. Om die akkuraatheid van die vertalings te verseker moet die vertaalde terminologiese data deur die vakspesialis nagegaan word. Dit is verkieslik dat die teikentaal die vakspesialis se sterkste taal is. Binne 'n veeltalige bestel soos Suid-Afrika is vakspesialiste se sterkste taal nie noodwendig die teikentaal nie. In sulke gevalle word die vertalings deur die vakspesialis én 'n spreker wie se sterkste taal die teikentaal is, gekontroleer. Die vertaalde terminologiese inligting word ook deur 'n taalpraktisyn geproeflees en geredigeer. Die volgende aspek binne hierdie aktiwiteite is die verifiëring en standaardisering van die vertaalde terminologiese inligting. Binne die Suid-Afrikaanse konteks berus hierdie verantwoordelikheid by die gesaghebbende liggaam, die Pan-Suid-Afrikaanse Taalraad (PanSAT). Aktiwiteite vier, vyf en ses word deur die terminoloog gekoördineer. Die vertaalde terminologiese inligting word in die sewende aktiwiteit binne die terminologiewerkvloei deur die databankadministrateur, terminoloog, IT-spesialis of kennismodelleerder sistematies na die terminologie-bestuursisteem ingetrek of ingevoer. Die voorlaaste aktiwiteit word deur die databankadministrateur of terminoloog behartig waar die status van inskrywings wat ingetrek of ingevoer is, bygewerk word en volledige inskrywings aan die teikengebruiker van die terminologieproduk beskikbaar gestel word. Om voorsiening te maak vir die terugvoer wat van die teikengebruiker van die terminologieproduk ontvang word, soos byvoorbeeld om die huidige termino-logiese inligting te hersien of om nuwe relevante terminologiese inligting by te voeg, word daar in die laaste aktiwiteit in die terminologiewerkvloei vereis dat die terminologiese inligting deurlopend bygewerk word. Die terminoloog, die vakspesialis, die vertaler én die taalpraktisyn is by hierdie aktiwiteit betrokke.

     

    6. Samevatting

    Terminologiebestuur is 'n multidissiplinêre aktiwiteit en word nie alleenlik deur die terminoloog uitgevoer nie, maar in samewerking met ander kundiges en gesaghebbende liggame. In hierdie artikel word aangedui dat terminologiebestuur gestruktureer kan word en op makro-, meso- en mikrovlak uitgevoer kan word. Terminologiebestuur op sowel meso- as mikrovlak kan ook Suid-Afrikaanse taal-gemeenskappe se terminologiese behoeftes bevredig en word nie uitsluitlik deur gesaghebbende liggame op nasionale vlak (makrovlak) uitgevoer nie. Hoewel daar verskillende terminologiebestuursisteme vir verskillende kontekste van terminologiebestuur beskikbaar is, moet sodanige sisteme eerder vir 'n spesifieke konteks van terminologiebestuur wat aan die behoeftes van 'n spesifieke teikengebruiker van 'n terminologieproduk voldoen, ontwerp word. Die voorgestelde praktiese terminologiewerkvloeidiagram dien as 'n riglyn om terminologiebestuur in die veeltalige Suid-Afrikaanse omgewing meer doeltreffend en gebruikersgeoriënteerd te maak.

     

    Eindnote

    1 Gebaseer op die inligting wat geredelik beskikbaar is wanneer 'n internetsoektog uitgevoer word.
    2 Vgl. http://www.dac.gov.za/sites/default/files/LPD_Implem%20Plan_10%20April%202003.pdf
    3 tlTerm kan wel as losstaande sagteware funskioneer, maar dit is meer doeltreffend wanneer veelvuldige gebruikers aan 'n projek werk om dit so op te stel dat dit via 'n netwerk of die internet funksioneer.

     

    Bronnelys

    Alberts, M. 2006. National Language and Terminology Policies - A South African Perspective. TAMA Workshop, 15 November 2006, Lessius University College, Antwerp.

    Alberts, M. 2010. National Language and Terminology Policies - A South African Perspective. Lexikos 20: 599-620.         [ Links ]

    Allard, M.G.P. 2012. Managing Terminology for Translation Using Translation Environment Tools: Towards a Definition of Best Practices. Ongepubliseerde Ph.D.-proefskrif. Ottowa: Universiteit van Ottowa.         [ Links ]

    Antia, B.E. 2015. Language Policy and Terminology in South Africa. Kockaert, H.J. en F. Steurs (Reds.). 2015. Handbook of Terminology. Volume 1: 467-488. Amsterdam/Philadelphia: John Benjamins.

    Bauer, S.C. 2015. Managing Terminology Projects. Kockaert, H.J. en F. Steurs (Reds.). 2015. Handbook of Terminology. Volume 1: 324-340. Amsterdam/Philadelphia: John Benjamins.

    Bergenholtz, H. en S. Tarp (Reds.). 1995. Manual of Specialised Lexicography: The Preparation of Specialised Dictionaries. Amsterdam/Philadelphia: John Benjamins.         [ Links ]

    Bergenholtz, H., S. Nielsen en S. Tarp (Reds.). 2009. Lexicography at a Crossroads: Dictionaries and Encyclopedias Today, Lexicographical Tools Tomorrow. Bern/New York: Peter Lang.         [ Links ]

    Berns, K. 2020. The Perfect Terminology Workflow. https://www.linkedin.com/pulse/perfect-terminology-workflow-kerstin-berns/

    Bilgen, B. 2009. Investigating Terminology Management for Conference Interpreters. Ongepubliseerde proefskrif. Ottowa: Universiteit van Ottowa.         [ Links ]

    Bothma, T.J.D., R.H. Gouws en D.J. Prinsloo. 2016. The Role of e-Lexicography in the Confirmation of Lexicography as an Independent and Multidisciplinary Field. Margalitadze, T. and G. Meladze (Reds.). 2016. Proceedings of the XVII EURALEX International Congress, Lexicography and Linguistic Diversity, Ivane Javakhishvili Tbilisi State University, Tbilisi, Georgia, 6-10 September, 2016: 109-116. Tbilisi: Ivane Javakhishvili Tbilisi State University.

    Bowker, L. 2020. Terminology Management. Angelone, E., M. Ehrensberger-Dow en G. Massey (Reds.). 2020. The Bloomsbury Companion to Language Industry Studies: 261-283. Londen/New York/ Oxford/New Delhi/Sydney: Bloomsbury Academic.

    Brandle, D. 2013. Terminology Workflows and Interfaces. International Terminology Summer School 2013, Cologne, Germany, 15-19 July 2013.

    Chi, C. 2021. A Beginner's Guide to Data Flow Diagrams. https://blog.hubspot.com/marketing/data-flow-diagram

    Costa, H., G.C. Pastor en I. Durán-Muñoz. 2017. Assessing Terminology Management Systems for Interpreters. Pastor, G.C. en I. Durán-Muñoz (Reds.). 2017. Trends in e-Tools and Resources for Translators and Interpreters: 57-84. Leiden/Boston: Brill Rodopi.

    Departement van Sport, Kuns en Kuituur. https://www.dsac.gov.za/ [10 November 2022]

    De Schryver, G.-M. 2009. State-of-the-art Software to Support Intelligent Lexicography. Zhu, R. (Red.). 2009. Proceedings of the International Seminar on Kangxi Dictionary and Lexicology. Volume 2: 584-599. Beijing: Beijing Normal University.

    Durán-Muñoz, I. 2010. Specialized Lexicographical Resources: A Survey of Translators' Needs. Granger, S. en M. Paquot (Reds.). 2010. eLexicography in the 21st Century: New Challenges, New Applications. Proceedings of ELEX2009: 55-66. Louvain-la-Neuve: Presses universitaires de Louvain.

    Evans, J. 2024. Put Your Money where Your Morals Are - Where SA's Top 5 Banks Rank in Climate Policy. https://www.dailymaverick.co.za/article/2024-11-15-south-africas-banks-struggle-to-align-climate-strategies-with-urgent-decarbonisation-goals/

    Gouws, R.H. en D.J. Prinsloo. 2005. Left-expanded Article Structures in Bantu with Special Reference to isiZulu and Sepedi. International Journal of Lexicography 18: 25-46.         [ Links ]

    Hayes-Roth, F. 1987. Expert Systems. Shapiro, Stuart C. (Red.). 1987. Encyclopedia of Artificial Intelligence. Volume 1: 287-298. New York: Wiley-Interscience.

    International Organization for Standardization. 2019. ISO 26162-1:2019(E). Management of Terminology Resources - Terminology Databases.

    López-Rodríguez, C.I., M.B. Castro en A.G. Aragón. 2012. User Needs to the Test: Evaluating a Terminological Knowledge Base on the Environment by Trainee Translators. The Journal of Specialised Translation 18: 57-76.         [ Links ]

    Madsen, B.N. 2005. Implementation of Research Results in the Development of an Internet Terminology and Knowledge Management System. Terminology Science & Research / Terminology: Science et Recherche 16: 39-53.         [ Links ]

    Meyer, I., K. Eck en D. Skuce. 1997. Systematic Concept Analysis within a Knowledge-based Approach to Terminology. Wright, S.E. en G. Budin (Reds.). 1997. Handbook of Terminology Management. Volume 1: Basic Aspects of Terminology Management: 98-118. Amsterdam/Philadelphia: John Benjamins.

    Muegge, U. 2010. Terminology Management. https://bioprocessintl.com/business/regulatory-affairs/terminology-management-237288/

    National Language Policy Framework Implementation Plan. http://www.dac.gov.za/sites/default/files/LPD_Implem%20Plan_10%20April%202003.pdf [14 Augustus 2021]

    Pratt, M.K. 2022. Data Curation. https://www.techtarget.com/searchbusinessanalytics/definition/data-curation

    Prieto Velasco, J.A., M.I. Tercedor Sánchez en C.I. López Rodríguez. 2007. Using Miultimedia Materials in the Teaching of Scientific and Technical Translation. Linguistica antverpiensia 6: 115-134.         [ Links ]

    Sauberer, G. 2018. Terminology with Ease, a 5-step Action Plan for Your Professional Terminology Management. http://termnet.eu/wp-content/uploads/2018/03/5-Steps-Action-Plan_Terminology-with-Ease-1.pdf

    Steurs, F., K. de Wachter en E. de Malsche. 2015. Terminology Tools. Kockaert, H.J. en F. Steurs (Reds.). 2015. Handbook of Terminology. Volume 1: 222-249. Amsterdam/Philadelphia: John Benjamins.

    Tarp, S. 2004. Basic Problems of Learner's Lexicography. Lexikos 14: 222-252.         [ Links ]

    Warburton, K. 2014. Terminology Management. Sin-wai, C. (Red.). 2014. The Routledge Encyclopedia of Translation Technology: 682-699. Londen: Routledge.

    Warburton, K. 2015. Managing Terminology in Commercial Environments. Kockaert, H.J. en F. Steurs (Reds.). 2015. Handbook of Terminology. Volume 1: 360-392. Amsterdam/Philadelphia: John Benjamins.

    Warburton, K. 2024. Developing a Business Case for Managing Terminology. https://termologic.com/wp-content/uploads/2024/05/roi-article-warburton.pdf

    Wright, S.E. en G. Budin. 1997. Handbook of Terminology Management. Volume 1: Basic Aspects of Terminology Management. Amsterdam/Philadelphia: John Benjamins.         [ Links ]

     

     

    Addendum